
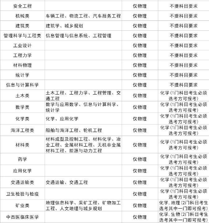
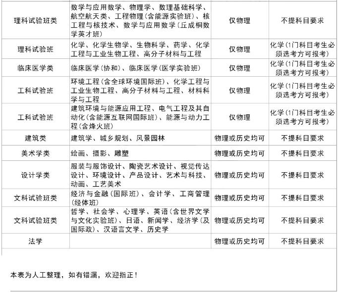
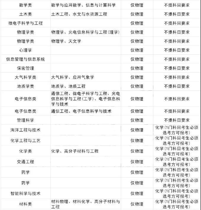
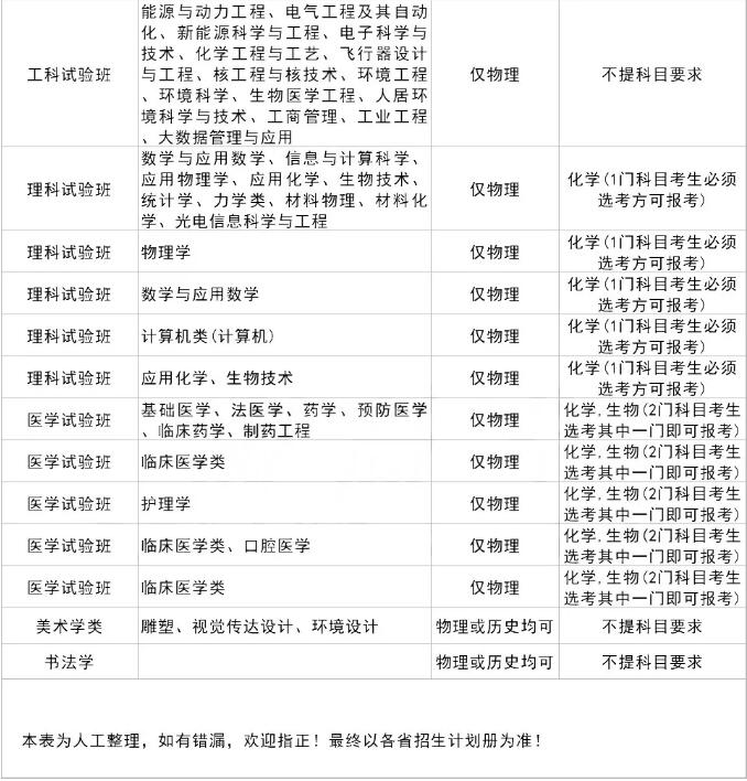
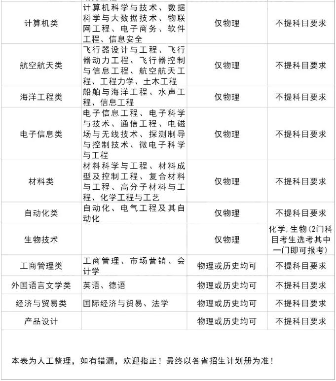
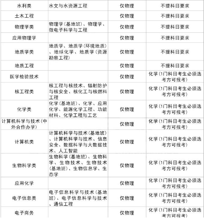
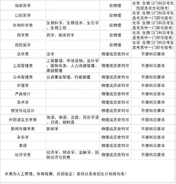
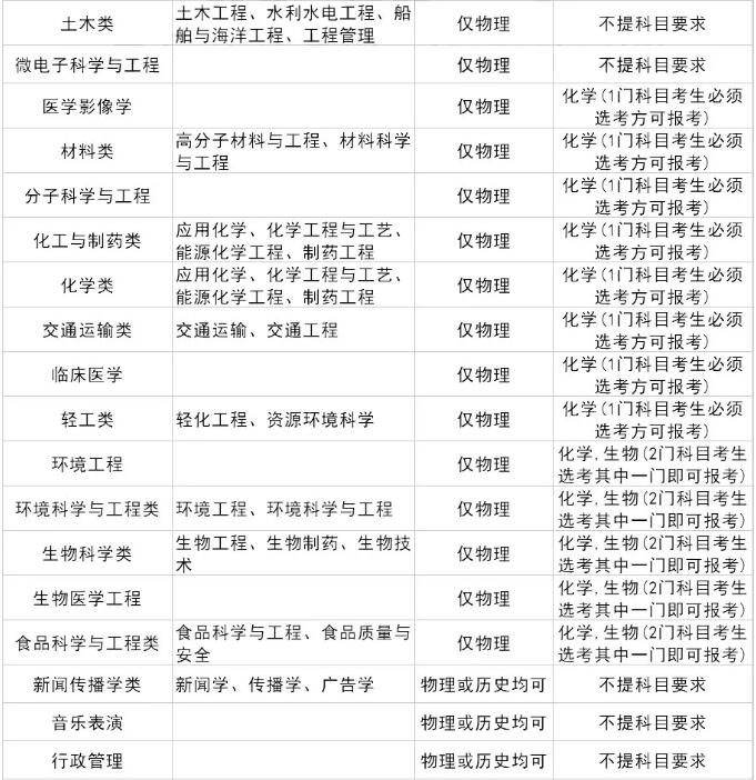
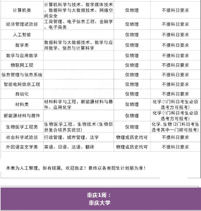
2021年,福建、河北、辽宁、江苏、湖北、湖南、广东、重庆8省市迎来首年“3+1+2”新高考模式。
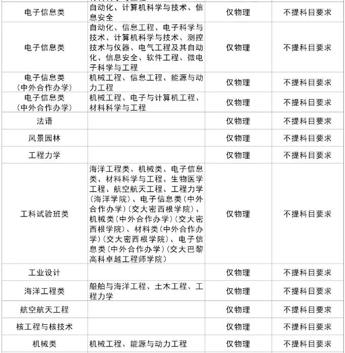
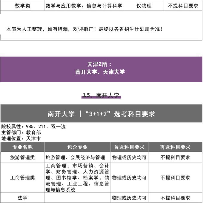
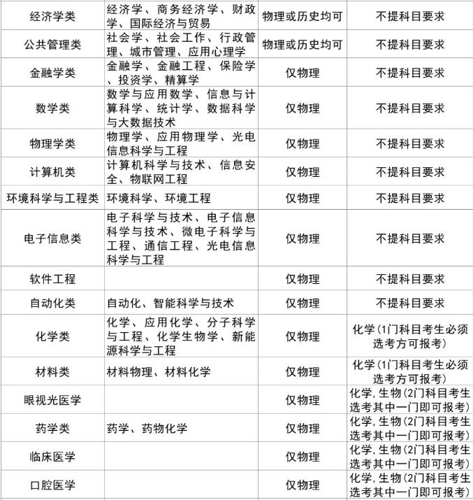
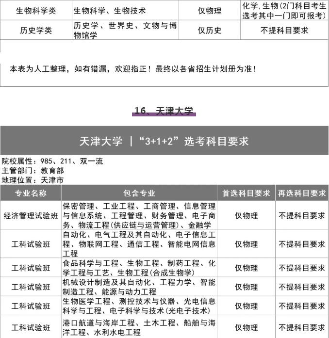
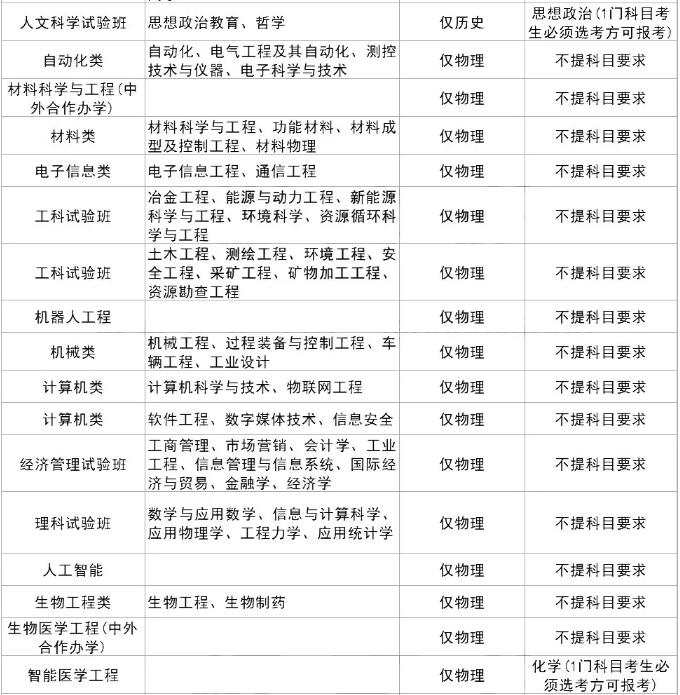
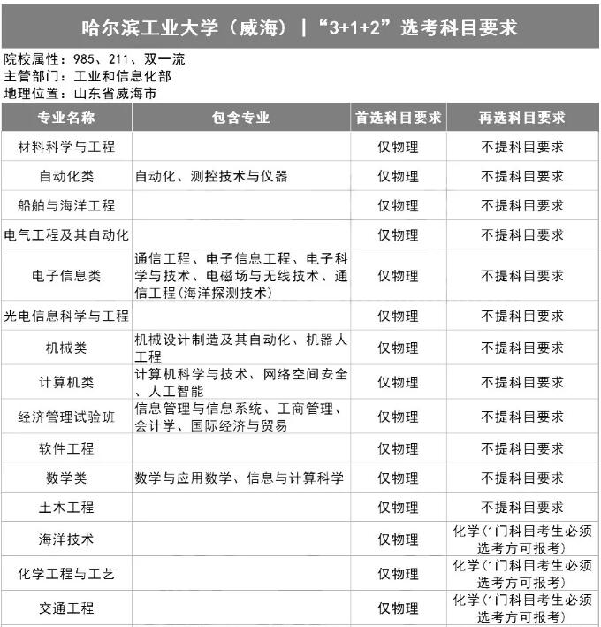
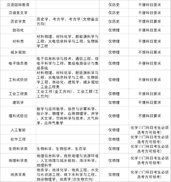
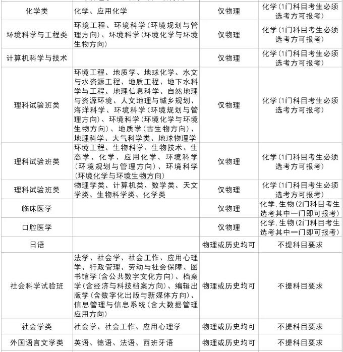
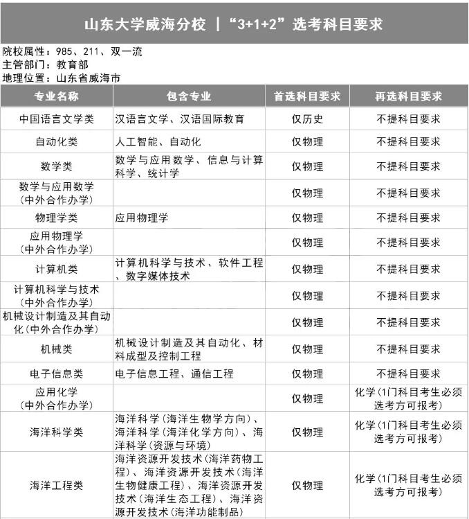
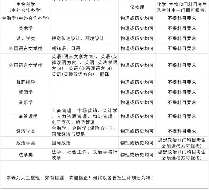
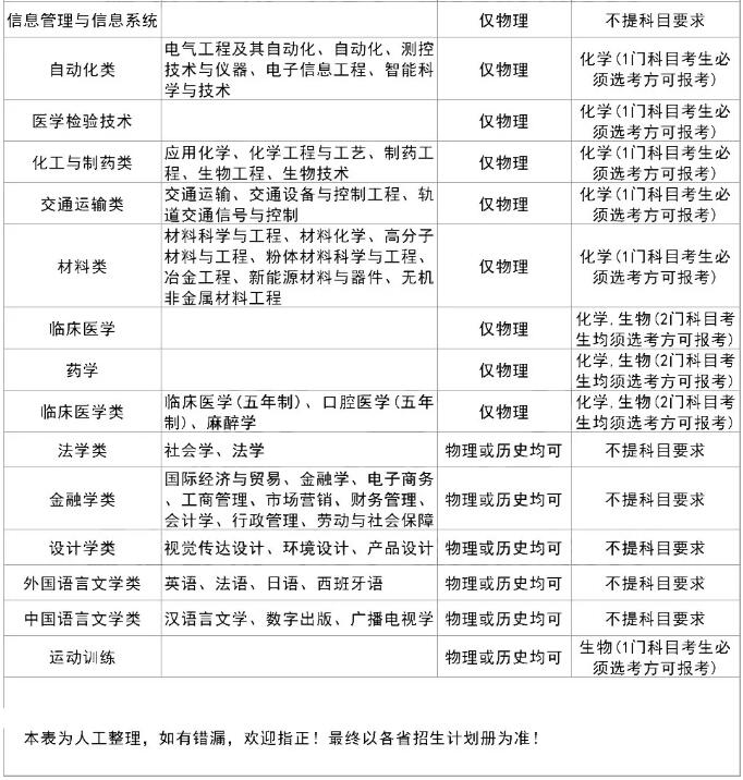
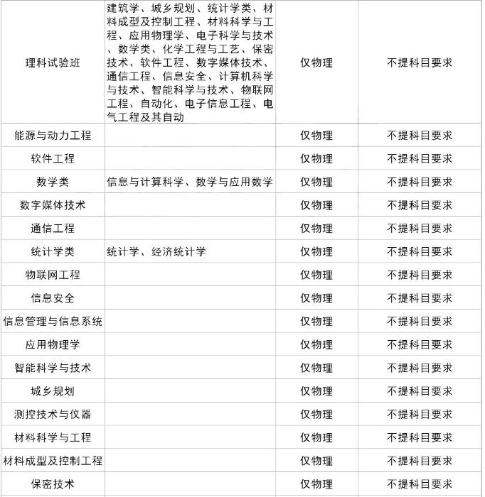
新高考志愿填报,不再是简单的根据分数来选择院校和专业,还必须知道自己是否符合高校招生专业的选考科目要求。按照教育部要求,各高校招生专业选考科目要求在实行 3+1+2 模式的各省应当一致,一经公布,高考招生录取时不得变更。
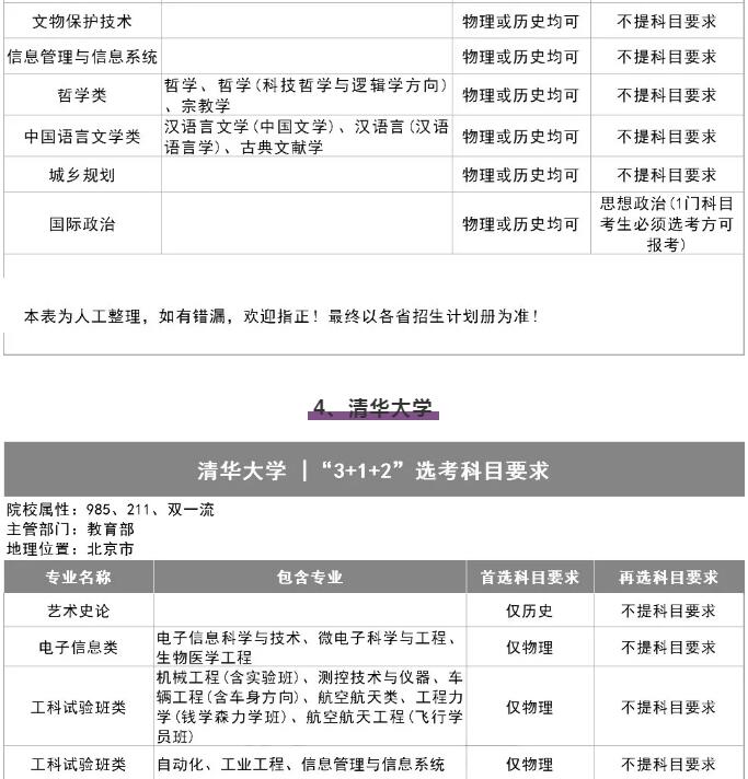
那艺术类专业报考应该怎么选科呢?快来看看各校的规定吧!































































































知识拓展:“3+1+2”
“3”:语文、数学、外语3科满分均为150分,总分450分,各科均以原始成绩计入考生总成绩;
“1”:物理或历史必选一科,满分为100分,以原始成绩计入考生总成绩;
“2”:政治、地理、化学、生物任选2科,每科满分均为100分,以等级赋分成绩计入考生总成绩。

